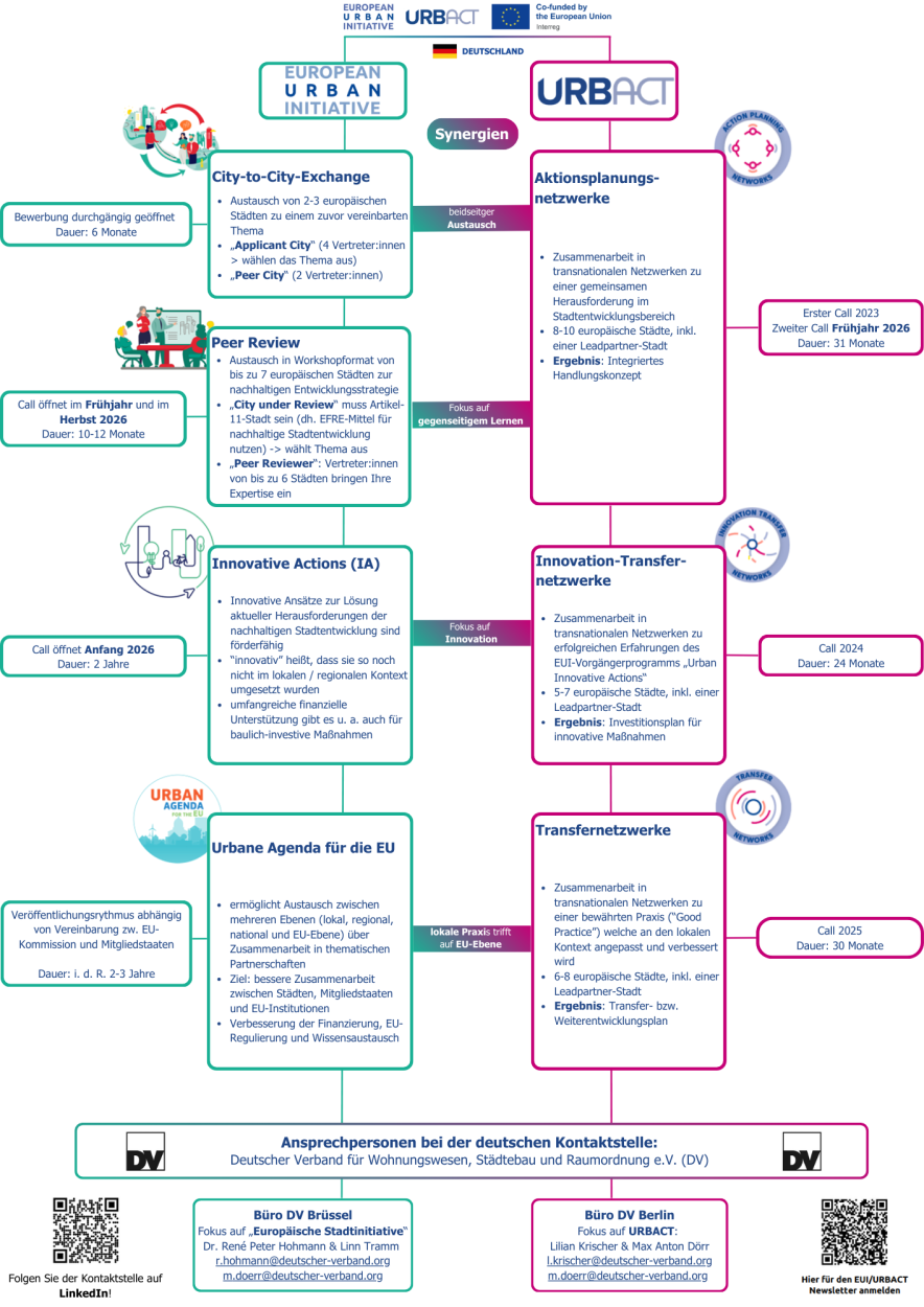
Beide Programme unterstützen die Erarbeitung innovativer Ideen, den Transfer von Konzepten sowie die Umsetzung von Pilotprojekten. Dennoch unterscheiden sie sich mit Blick auf Fördervolumen, Fördergegenstand sowie in der Form und Dauer der Zusammenarbeit:
Das URBACT-Programm legt den Schwerpunkt auf die Entwicklung strategischer Konzepte, z. B. integrierte Handlungskonzepte, in Zusammenarbeit mit lokalen Unterstützungsgruppen und im internationalen Austausch mit mehreren europäischen Städten.
Die Europäische Stadtinitiative fördert ebenfalls den transeuropäischen Austausch, insbesondere durch niedrigschwellige Angebote wie den City-to-City Exchange und die Peer Reviews. Mit dem Förderprogramm Innovative Actions können innovative Pilotlösungen finanziert werden, darunter auch baulich investive Maßnahmen. Zusätzlich haben Städte und andere Akteure die Möglichkeit im Rahmen der Urbanen Agenda für die EU in einem Mehrebenenansatz zusammenzuarbeiten, um die städtische Dimension von EU-Politiken zu stärken.

Ein kurzer Ausblick auf 2026
Beide Programme planen mehrere neue Förderaufrufe im Jahr 2026. Bei der EUI sind die City-to-City Exchanges für den bilateralen Austausch dauerhaft geöffnet. Peer-Review-Calls werden voraussichtlich im Frühjahr und Herbst 2026 erneut angeboten. Zudem wird es Anfang 2026 einen vierten Innovative Actions Call geben. URBACT bereitet für März 2026 einen neuen Förderaufruf für Aktionsplanungsnetzwerke vor. Die genauen Förderkonditionen werden Anfang 2026 in Online-Veranstaltungen der nationalen Kontaktstelle sowie auf dieser Webseite bereitgestellt.